LT1167:单电阻增益可编程精密仪表放大器的应用详解
发布日期:2026-02-05
LT1167是一款高性能、单电阻增益可编程的精密仪表放大器。它的设计旨在满足对高精度信号放大的需求,广泛应用于传感器信号调理、数据采集系统、医学仪器以及工业设备等领域。相比传统放大器,LT1167具备更高的共模抑制比、更低的噪声水平和更宽的工作温度范围,使其在各类苛刻环境中依然能够保持卓越的性能。
应用信息
LT1167是一款低功耗精密仪器放大器,只需要一个外部电阻器即可精确设置1到1000的增益。输出可以在任何增益配置下处理高达1000pF的电容性负载,输入受到保护,免受高达13kV(人体)的ESD冲击。
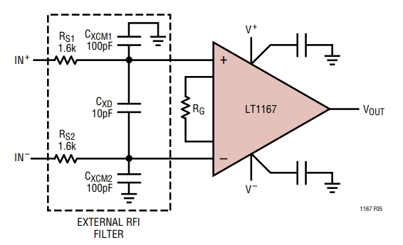
输入?;?/p>
LT1167在过载条件下可以安全地处理高达±20mA的输入输出电流。在每个输入端串联一个外部5k输入电阻器,允许直流输入故障电压高达±100V,并将ESD抗扰度提高到8kV(接触)和15kV(空气放电),这是IEC 1000-4-2 4级规范。如果需要较低值的输入电阻,则从正极电源到每个输入的箝位二极管将使IEC 1000-4-2规范在空气和接触放电方面保持在4级。

图1:输入?;?/p>
2N4393漏极/源极到栅极是使用1k电阻器的良好低泄漏二极管,见图1。输入电阻器应为碳,而不是金属膜或碳膜。
RFI减少
在许多工业和数据采集应用中,仪表放大器用于在存在大共模电压或高噪声水平的情况下精确放大小信号。通常,这些非常小的信号(微伏或毫伏量级)的来源是距离信号调节电路很远的传感器。虽然这些传感器可以使用屏蔽或非屏蔽双绞线电缆连接到信号调节电路,但电缆可以充当天线,将非常高频的干扰直接传输到LT1167的输入级。
干扰的幅度和频率会对仪表放大器的输入级产生不利影响,因为它会导致放大器输入偏移电压中不必要的直流偏移。这种众所周知的效应称为RFI校正,当带外干扰被耦合(电感、电容或通过辐射)并由仪表放大器的输入晶体管整流时产生。这些晶体管充当高频信号检测器,就像二极管在早期无线电设计中用作RF包络检测器一样。无论干扰类型或耦合到电路的方法如何,带外误差信号都会与仪表放大器的输入串联出现。
为了显著降低这些带外信号对仪表放大器输入偏移电压的影响,可以在输入端使用简单的低通滤波器。该滤波器应非常靠近电路的输入引脚。图2展示了一种有效的滤波器配置,其中LT1167的输入端增加了三个电容器。电容器CXCM1和CXCM2与外部串联电阻器RS1、2形成低通滤波器,用于处理出现在每个输入迹线上的任何带外信号。电容器CXD形成一个滤波器,以减少输入迹线上出现的任何不需要的信号。使用CXD的另一个好处是,电路的AC共模抑制不会因共模电容不平衡而降低。与电容器相关的差模和共模时间常数为:

设置时间常数需要了解干扰的频率。一旦知道这个频率,就可以设置共模时间常数,然后设置差模时间常数。为了避免无意中影响要处理的信号,请将共模时间常数设置为比差模时间常数大一个数量级(或更多)。为了避免共模到差模信号转换的任何可能性,请将共模时间常数匹配到1%或更好。如果传感器是RTD或电阻应变计,则如果传感器靠近仪表放大器,则可以省略这些串联电阻器RS1、2。

图2:在仪表放大器的输入端添加一个简单的RC滤波器可以有效地减少高频带外信号的校正
“Roll Your Own”——LT1167离散与单片误差预算分析
LT1167的性能优于“自己动手”的三运算放大器分立设计。图3显示了放大和缓冲桥式传感器差分输出的典型应用。该放大器的增益设置为100,可在工业范围内放大20mV的差分满标度输出电压。为了使比较更具挑战性,低成本版本的LT1167将与使用精度最高的四运算放大器之一LT1114A的a级制造的分立仪表放大器进行比较。
LT1167C的表现优于具有较低VOS、较低IB和可比VOSdrift的离散放大器。表1中的误差预算比较显示了如何计算各种误差以及每个误差如何影响总误差预算。该表显示了离散解与LT1167输入偏移电压和CMRR之间的最大差异。请注意,对于离散解决方案,噪声电压规格乘以√2,√2是两个输入放大器不相关噪声的均方根和。每个放大器误差都与20mV的满标度电桥差分电压有关。电桥的共模范围为5V。
LT1114数据表提供了误差预算表中使用的匹配运算放大器对的偏移电压、偏移电压漂移和偏移电流规格。即使使用像LT1114这样出色的匹配运算放大器,离散解决方案的总误差也明显高于LT1167的总误差。LT1167比分立设计具有更多优势,包括更低的组件成本和更小的尺寸。

图3:“Roll Your Own”vs LT1167
当前来源
图4显示了一个简单、准确、低功耗的可编程电流源。引脚2和3上的差分电压在RG上镜像。RG两端的电压被放大并施加在RX两端,从而定义了输出电流。从引脚5流出的50μA偏置电流由LT1464 JFET运算放大器缓冲。这有助于将电流源的分辨率提高到3pA,这是LT1464A的最大IB。用可编程电阻器代替RG大大增加了可用输出电流的范围。

图4:精密电压电流转换器
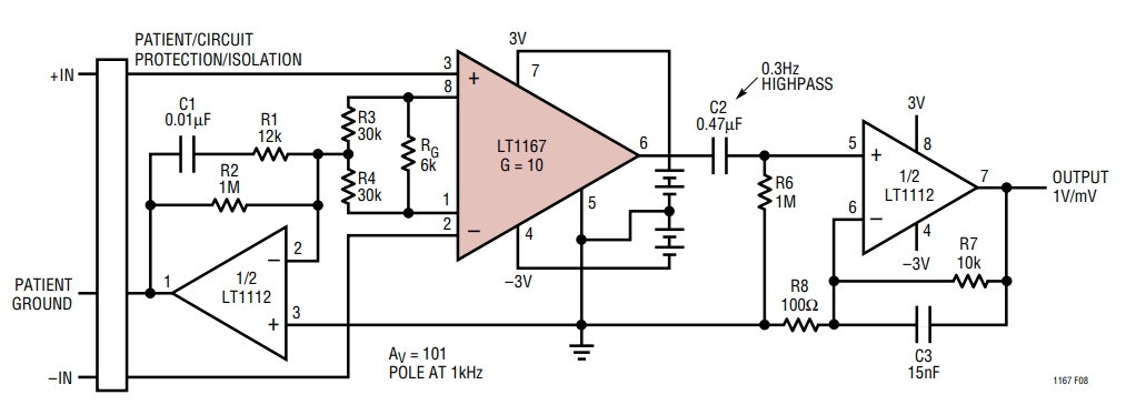
神经脉冲放大器
LT1167的低电流噪声使其成为高源阻抗肌电图监测仪的理想选择。图5中的电路利用了放大器的高增益和低噪声操作,展示了LT1167放大低电平信号的能力。该电路放大在引脚2和3处从患者接收到的低电平神经脉冲信号。RG和R3和R4的并联组合设置了10的增益。LT1112引脚1上的电势使共模信号搁浅。选择C1来保持患者地面的稳定性。

图5:神经脉冲放大器
LT1167的高CMRR确保了所需的差分信号被放大,不需要的共模信号被衰减。由于信号的直流部分并不重要,R6和C2组成了一个0.3Hz的高通滤波器。LT1112引脚5处的交流信号被放大了由(R7/R8)+1设置的增益101。C3和R7的并联组合形成了一个低通滤波器,在1kHz以上的频率下降低了增益。
LT1167在0.9mA电源电流下工作在±3V的能力使其成为电池供电应用的理想选择。此应用的总电源电流为1.7mA。必须在这个电路中添加适当的?;ご胧?,如隔离,以?;せ颊呙馐芸赡艿纳撕?。
低IB有利于高阻抗电桥,降低损耗
LT1167的低电源电流、低电源电压操作和低输入偏置电流优化了它在电池供电应用中的性能。低整体功耗需要使用更高阻抗的电桥。单电源压力监测器应用程序(图6)显示了连接到3.5k电桥差分输出的LT1167。该电桥的阻抗几乎比误差预算表中使用的电桥的阻抗高一个数量级。皮安输入偏置电流将偏移电流引起的误差降低到可忽略的水平。

图6:单电源压力监测器
LT1112电平将LT1167的参考引脚和ADC的模拟接地引脚移位到地上。LT1167和LT1112的总功耗仍然小于桥的功耗。该电路的总供电电流仅为2.8mA。
